Công nghệ Robocon

Công nghệ dò đường ADC cho Robocon 2013

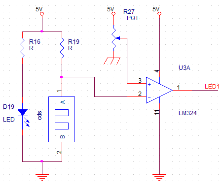
Sơ đồ nguyên lý mạch so sánh tín hiệu bằng Opamp
Board cảm biến dò đường và ADC

     Mỗi năm cuộc thi Robocon được một quốc gia tổ chức và đưa ra chủ đề cho năm đó theo đặc trưng riêng, nên màu sắc trên sân thi đấu cũng thay đổi. Vì vậy, theo từng năm để làm cho robot tự động chạy theo các vạch trắng và không bắt sai màu khi di chuyển qua các vùng màu khác nhau trên sân thi đấu là điều khó khăn cho các trường mới thăm gia.

    Sinh viên của Trường Đại Học Lạc Hồng vào những năm đầu cũng gặp rất nhiều khó khăn, nhưng những khó khăn đó không làm lung lay ý chí muốn thể hiện mình của thế hệ đàn anh, mà đó lại là động lực thúc đẩy các anh nghiên cứu, tìm tòi, thử nghiệm và cuối cùng cũng chọn được linh kiện phù hợp dùng làm cảm biến dò đường cho robot tự động. Đó là những con quang trở và bộ so sánh của opamp, khi robot đi gặp vạch trắng thì led phát quang sẽ đập vào vạch trắng và phản xạ lại vào quang trở, khi quang trở thu được ánh sáng sẽ cho điện áp chạy qua, nếu điện áp ở ngõ vào âm lớn hơn điện áp ở ngõ vào dương thì ngõ ra của bộ so sánh opamp sẽ ở mức thấp (0V) và nếu điện áp ở ngõ vào dương lớn hơn điện áp ở ngõ vào âm thì ngõ ra của bộ so sánh opamp sẽ ở mức cao (5V), sau đó sẽ được đưa vào vi điều khiển xử lý. Nhưng việc thu được cường độ ánh sáng mạnh hay yếu mà quang trở thông nhiều hay ít làm ảnh hưởng rất lớn đến việc dò đường của robot tự động. Nên trong mỗi trận đấu các sinh viên phải điều chỉnh cảm biến bằng biến trở sao cho phù hợp, việc này đòi hỏi rất nhiều vào kinh nghiệm của người điểu khiển và nhất là mất nhiều thời gian.

      Nhận ra được nhược điểm như vậy, thầy trò trường đại học Lạc Hồng cùng nhau bắt tay vào việc tìm hiểu cách dò đường mới dựa vào bộ ADC (biến đổi tín hiệu tương tự thành tín hiệu số), nó cho phép đặt được giá trị điện áp của từng màu khi lấy mẫu, chống nhiễu tốt vì xử lý bằng phần mềm, thời gian hiệu chỉnh rất nhanh, thiết kế mạch điện đơn giản, chủ động khắc phục theo tình trạng của mặt sân. Vì vậy Robot tự động chạy rất ổn định theo vạch trắng và không mất thời gian chỉnh cảm biến như trước. Khi các đội của Trường vào sân thi đấu chỉ cần dùng một nút để lấy mẫu là có thể thi đấu nhiều trận mà bộ cảm biến dò đường vẫn ổn định, điều này góp phần vào chiến thắng của các đội tuyển mang tên LH-.... trên đấu trường Robocon trong nước và quốc tế.

Nguyễn Tài

robo # robocon 2013 # robocon # kỹ thuật làm robot # cách làm robot


      • Địa chỉ: Số 10 Huỳnh Văn Nghệ, phường Trấn Biên, thành phố Đồng Nai
      • Điện thoại: 0251 3952 778
      • Email: lachong@lhu.edu.vn
      • © 2023 Đại học Lạc Hồng
        3,795,305       1/567